
15年供改是去产能,21年碳冲锋是控能耗,《24-25节能降碳行动方案》兼具两者的特点,但难度和强度都低了很多。
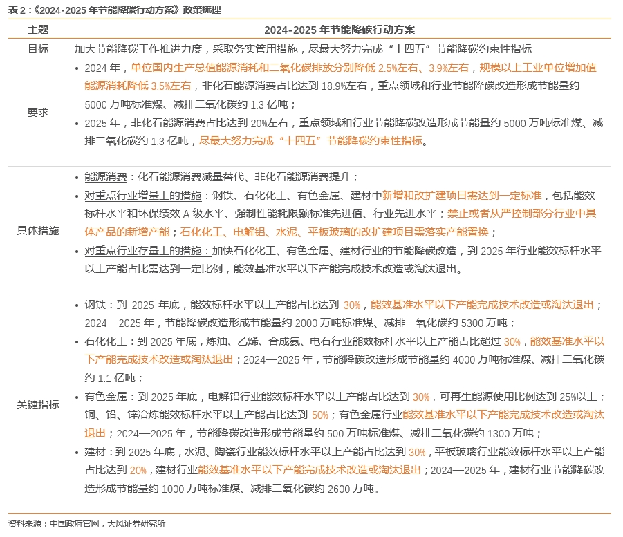
近日,国务院印发《2024-2025年节能降碳行动方案》,提出“加大节能降碳工作推进力度,采取务实管用措施,尽最大努力完成‘十四五’节能降碳约束性指标”。
严格意义上说,《行动方案》既有类似15年“供给侧改革”的特点,也有类似21年“能耗双控”的要求,但是相比2015年和2021年,难度和强度都低了很多。
“供给侧改革”的一面,体现为对 “重点领域和行业”提出了以节能降碳为标准的产能控制要求:
加快石化化工、有色金属、建材行业的节能降碳改造,以确保到2025年,这些行业能效标杆水平以上的产能占比达到规定比例,同时要求低于基准水平的产能完成技术改造或退出市场。
但是本次《行动方案》不是新要求、新提法,而是对《完善能源消费强度和总量双控制度方案(2021年)》的落地细化,也是对今年政府工作报告所提出的“2024年单位GDP能耗降低2.5%左右”的实践指导和进一步落实。
在本次《行动方案》之前,已经出台了《高耗能行业重点领域能效标杆水平和基准水平(2021年版)》、《高耗能行业重点领域节能降碳改造升级实施指南(2022年版)》、《工业重点领域能效标杆水平和基准水平(2023年版)》这三个政策文件。《行动方案》是对之前已有的节能降碳总要求的延续和进一步发展。

《行动方案》在今年政府工作报告“2024年单位GDP能耗降低2.5%左右”的基础上,又提出了三个新的量化指标。这三个指标的完成难度,和之前“单位GDP能耗降低2.5%左右”实际相差不大。
“单位国内生产总值二氧化碳排放降低3.9%左右”、“规模以上工业单位增加值能源消耗降低3.5%左右”、“重点领域和行业节能降碳改造形成节能量约5000万吨标准煤、减排二氧化碳约1.3亿吨”。

目标1:单位国内生产总值能源消耗降低2.5%左右,难度:低






风险提示



15年供改是去产能,21年碳冲锋是控能耗,《24-25节能降碳行动方案》兼具两者的特点,但难度和强度都低了很多。
近日,国务院印发《2024-2025年节能降碳行动方案》,提出“加大节能降碳工作推进力度,采取务实管用措施,尽最大努力完成‘十四五’节能降碳约束性指标”。
严格意义上说,《行动方案》既有类似15年“供给侧改革”的特点,也有类似21年“能耗双控”的要求,但是相比2015年和2021年,难度和强度都低了很多。
“供给侧改革”的一面,体现为对 “重点领域和行业”提出了以节能降碳为标准的产能控制要求:
加快石化化工、有色金属、建材行业的节能降碳改造,以确保到2025年,这些行业能效标杆水平以上的产能占比达到规定比例,同时要求低于基准水平的产能完成技术改造或退出市场。
但是本次《行动方案》不是新要求、新提法,而是对《完善能源消费强度和总量双控制度方案(2021年)》的落地细化,也是对今年政府工作报告所提出的“2024年单位GDP能耗降低2.5%左右”的实践指导和进一步落实。
在本次《行动方案》之前,已经出台了《高耗能行业重点领域能效标杆水平和基准水平(2021年版)》、《高耗能行业重点领域节能降碳改造升级实施指南(2022年版)》、《工业重点领域能效标杆水平和基准水平(2023年版)》这三个政策文件。《行动方案》是对之前已有的节能降碳总要求的延续和进一步发展。

《行动方案》在今年政府工作报告“2024年单位GDP能耗降低2.5%左右”的基础上,又提出了三个新的量化指标。这三个指标的完成难度,和之前“单位GDP能耗降低2.5%左右”实际相差不大。
“单位国内生产总值二氧化碳排放降低3.9%左右”、“规模以上工业单位增加值能源消耗降低3.5%左右”、“重点领域和行业节能降碳改造形成节能量约5000万吨标准煤、减排二氧化碳约1.3亿吨”。

目标1:单位国内生产总值能源消耗降低2.5%左右,难度:低






风险提示


